KR
CN
JP
EN
SHINSEGAE DUTY FREE
HOME
공유하기
kakao talk
facebook
twitter
url
공유하기 닫기
釜山店
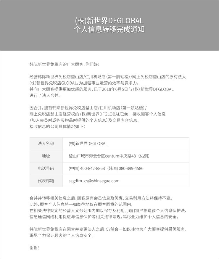
(株)新世界DFGLOBAL个人信息转移完成通知
2018-06-07
12134
NOTICE LIST
scroll top